English
|
繁體中文
|
日本語
搜尋
ホーム
会社情報
製品情報
お問い合わせ
サイトマップ
製品情報
ホーム
/
製品情報
/
セメント抵抗器
/
セメント抵抗器-SQS
製品情報
セメント抵抗器
車専用巻線固定抵抗器
大電力不燃性巻線固定抵抗器
メタルクラッド抵抗
セメント抵抗器-SQS
S
t
y
l
e
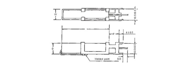
DI
M
E
N
S
I
ON
S
(
m
m±
1
m
m
)
R
E
S
I
S
T
A
N
C
E
R
A
N
G
EΩ
L
W
D
P
W
i
r
e
w
o
u
nd
RS
S
QS
-
5
10
9
22
5
0
.
1Ω~100 Ω
100Ω~50KΩ
S
QS
-
7
10
9
35
10
0
.
1Ω~100Ω
100Ω~50KΩ
S
QS
-
10
10
9
48
10
0
.
1Ω~100Ω
100Ω~50KΩ
S
QS
-
20
60
14
13
10
0
.
1Ω~100 Ω
100Ω~50KΩ
前のページ